科教北京
北京,在科技里:航空博物馆、科技馆、中科院。前沿科学,创新思维。
北京,在学府里:清华大学、北京大学、北京航空航天大学。象牙塔下,学子莘莘。
当你走在博物馆,当你触摸新创造,当你徜徉在讲堂中,北京,就在你的身边,触手可及;
当你坐在座椅上,当你聆听专家言,当你遨游在未来里,梦想,就在你的眼前,不移不离;
北京的故事,科技的魅力,就在这里。等待你去发掘,去欣赏,去追忆。
【研学特色】
☆ 前沿科学、沉浸体验 ☆ 研学导师、名校学子
☆ 研学课堂、任务当先 ☆ 课程手册、每日指导
☆ 研学终端、线上平台 ☆ 探究学习、小组分享
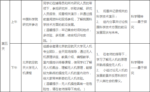
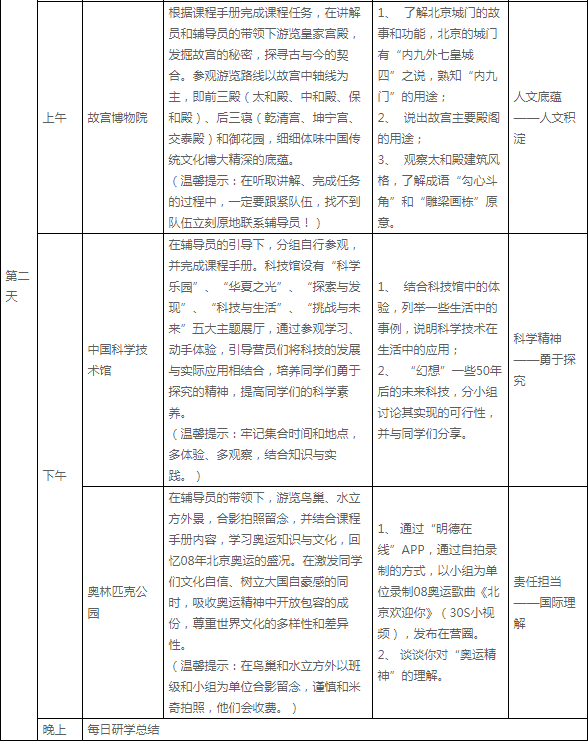
【研究课程】
![1564533525826042.png 99UUE3Q$]QOM33W}C]IBE]Y.png](/uploadpic/ueditor/image/20190731/1564533525826042.png)
![1564533532138059.png %TPX]ES52D7U%}B$V0}9`6K.png](/uploadpic/ueditor/image/20190731/1564533532138059.png)

![1564533578132805.png 1`D90GH(_QK`7JR]T$IM}~5.png](/uploadpic/ueditor/image/20190731/1564533578132805.png)

备注:
1、 由于天气、政治等客观不可抗力因素造成个别活动无法进行,主办方有权对研学课程先后顺序进行调整和对部分研学课程进行更换。
2、 清华大学、北京大学、北京航空航天大学等高校,非常规旅游参观景点,主办方保证在高校放假期间内可入校参观,如到京时为学校正常授课期间、入校政策调整、领导人参观等不可抗力状况不能入校,主办方有权对行程进行置换调整,并与客户提前沟通置换方案。
【研学服务】
研学导师
全国名校优秀学子任辅导员,陪护研学旅行的全程;
辅导员严格按照研学旅行课程手册,有计划地推进课程任务完成;
活动后,辅导员根据营员在研学旅行中的表现,进行多维度综合评价。
安全保障
安全理念:安全永远是北京研学之旅服务的生命线;
安全管理:创业十二年,接待百万,无一重大安全事故;
安全预防:风险识别,提前应对,预防优于善后;
安全体系:安全模型,安全标准,安全度保障满意度;
安全投入:安全基金,总额26万意外保险及单人80万旅行社责任险全程覆盖;
安全措施:安全小喇叭,安全视频,安全标语,安全提示无处不在;
安全专员:小安全员、队医协同联动,围堵安全风险;
安全行动:小安全员行动,安全带行动,引导营员自我安全管理。
服务标准
◆一站服务·拒绝转手:衣、食、住、行、游、学全程一站式贴心服务,配套完备,绝无转手。
◆集体住宿·温馨舒适:酒店版,2-3人间,干净整洁酒店,空调、独卫独浴。
◆用餐便捷·干净卫生:高校食堂营养份餐和明德定点餐厅比例1:1,桌餐十菜一汤,五荤五素,含老北京特色菜肴。
◆专业车队·安心舒畅:专业车队空调大巴,每人一座,安全带在行动保证活动顺畅圆满。
◆高新科技·专业规范:自主研发研学旅行接待管理系统,系统化、流程化、标准化。
◆励志典藏·优秀相伴:研学结营证书,最佳营员、小记者、小安全员荣誉证书,持续与优秀大学生互动,互助成长。
【联系方式】
咨询热线: 电话:010-63577757
手机:13601352930 孔老师