【研学简介】
新加坡,总面积仅有710平方公里,是世界上最小的国家之一,被称为“小红点”。尽管面积不大,新加坡却凭其自由贸易经济、高效劳动力和优越的地理位置,成为亚洲最富有的国家之一。
在这里,你可以体验英文外教课程、参观高等学术殿堂;在这里,你可以体验东南亚地道传统美食、欣赏美丽花园城市、遨游全球顶级主题乐园;在这里,你可以尽情感受科技、艺术带来的无穷魅力……
新加坡的故事,就在这里, 2019的夏天让我们走进花园城市新加坡,一起度过一个精彩纷呈,回味无穷的假期吧!
研学特色
☆移民社会,多元风貌 ☆世界名校,精英对话
☆全英课程,口语提升 ☆主题乐园,纵情畅想
☆玩转科技,动手体验 ☆研学导师,课程任务
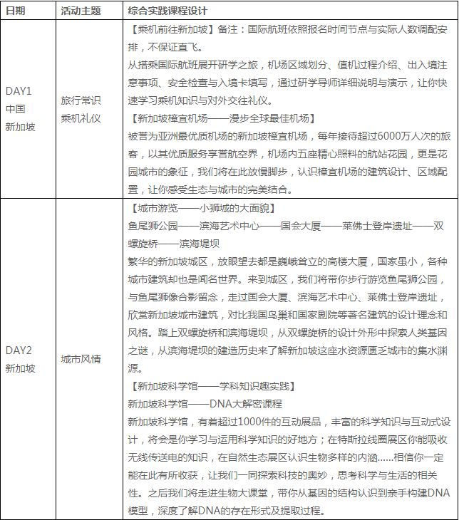
【研学课程】



备注:由于天气、政治等客观不可抗力因素造成个别活动无法进行,主办方有权对研学线路先后顺序进行调整和对部分研学基地进行更换。
【研学服务】
研学导师
北京之旅专职研学导师经过培训上岗,陪护研学旅行的全程;
研学导师严格按研学旅行手册实施课程,指导营员完成研学任务;
研学导师根据营员在研学旅行中的表现,进行多维度综合评价。
安全保障
安全理念:安全永远是北京研学之旅服务的生命线;
安全管理:创业十二年,接待逾百万,无一安全事故;
安全预防:风险识别,提前应对,预防高于善后;
安全体系:安全模型,安全标准,安全度保障满意度;
安全投入:安全基金,境外旅游意外伤害保险及旅行社责任险全程覆盖;
安全措施:安全视频,安全提示无处不在;
安全引导:小安全员行动,安全带行动,引导营员自我安全管理。
服务标准
【费用包含内容】
1.签证:办理新加坡个人签证费;
2.交通:国际段机票和国内段交通费用、境外游览巴士;
3.餐饮:境外全程用餐,中式团餐与新加坡特色餐(境内外中转用餐自理);团餐为十人一桌,七菜一汤;
4.住宿:当地三星级酒店标间五晚,特殊情况为三人间;
5.门票:课程安排中所列景点活动门票;
6.教育:境外中文导游与课程中研学导师服务;
7.小费:境外导游、司机的服务费及其他所需支付的小费;
8.保险:包含境外旅行意外伤害保险。
【费用不包含内容】
1.办理个人护照费用及签证材料准备过程中产生的费用;
2.个人行李超重及搬运费用;
3.超出课程列明的景点或活动所引起的任何费用;
4.私人消费,如洗衣、电话、传真、上网、收费电视节目、游戏、宵夜以及购物等;
5.因个人原因、违章或违法引起的损失赔偿等费用。
【研学安排】研学费用、研学时间由学校统一通知,通常为考试后一周,且依国际机票票量实际情况计划出行。
【报名须知】请报名后第一时间办理护照,护照办理需要由家长亲自带孩子,携带孩子户口本原件和家长身份证,到孩子户口所在地公安机关出入境大厅办理;如已有护照,请检查护照有效期在归国之日起六个月以上。
咨询热线: 电话:010-63577757
手机:13601352930 孔老师